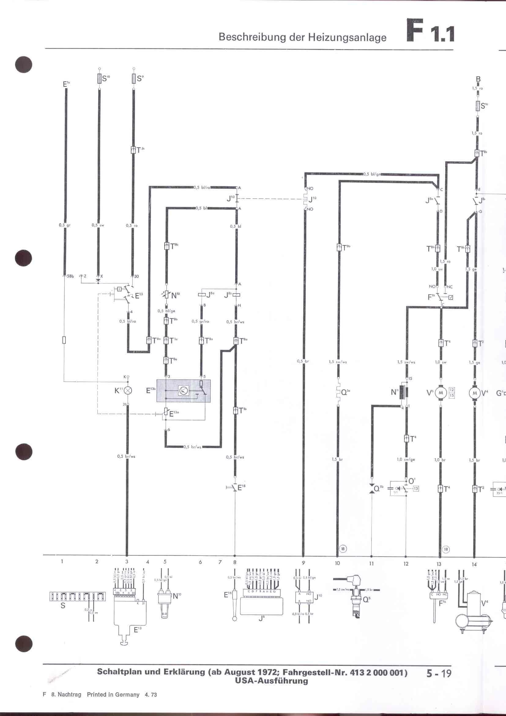
RLF F: F1.1/5-19



    nächste Seite